洄艺 · 艺术
扫描二维码获得更多信息
美术生校考知识解读
tip1:校考是什么?
校考又叫单招,就是各大艺术类院校自己单独组织的艺术类考试,很多美术/艺术类高校认为艺术联考不能展示出考生的真实能力水平,就会由各个院校单独组织的专业水平测试;考试主要针对艺术类考生,时间基本集中在统考之后,每年1-2月;
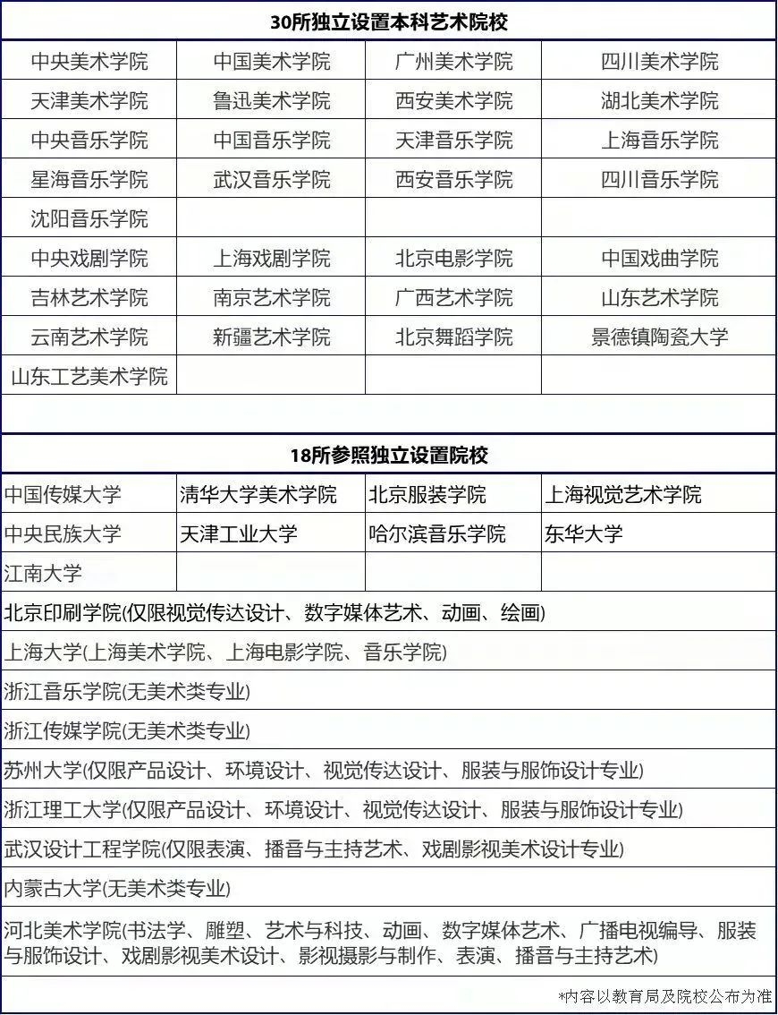
tip2:目前有哪些美术/艺术类院校设置校考?
目前国内有30所独立设置本科艺术院校、18所参照独立设置院校设置校考(详见下表);

tip3:美术/艺术类院校校考通过的方式是什么?
校考的录取方式主要有三种。
1. 文过专排:当你的文化课分数过线后,学校会按专业考试成绩从高到低排队录取;
2. 专过文排:当你的专业课分数过线后,学校会按文化课成绩从高到低排队录取;
3. 综合分排:将文化课成绩、专业考试成绩按比例计算出综合成绩,按综合成绩排队录取。
tip4:会影响文化课学习吗?
有的家长担心校考花费太多时间,会影响文化课学习,但央布的回答是不!不仅有丰富教学经验的优秀教师们,还有专门的策划团队,合理统筹协调训练计划,专业文化专项击破,同时还有线下文化培训机构同步开展,实现全面开花!
为什么要校考
1.国内著名美术/艺术类院校通常都设立单独校考
国家规定的具有校考资格的30所独立设置艺术本科院校及18所参照独立设置本科艺术院校都设置校考招生形式(如九大美院、中传、北影等),在专业领域具有突出优势,而同学们想上这些好学校,都需要参加单招考试的。
2.专科(素描/速写/色彩)强的考生更有优势
部分同学在专业课学习中基础比较薄弱,并且存在“偏科”的问题所在,那么,当你在报考校考院校科目时,应注意避开这一弱点,不能用你的短处去谋求最大的分值,反而应该用你的长处去为自己加分。比如速写是你的弱点,统考你的确是不可避免,但校考不同,很多学校是不需要考速写。如果你是设计类方面的天才,不妨在报考时选择一些设计类院校,弥补自己在素描、色彩方面的不足,做到真正的以长补短,说不定就被录取上呢。
3.美术生如果不参加校考的话,各大院校一般以综合分来录取考生们的平行志愿,存在3个问题!
综合分计算方式:

平行志愿指考生在填报高考志愿时,可在指定的批次同时填报若干个平行院校志愿;
采用"分数优先,遵循志愿"原则。通俗说就是对同一科类分数线上未被录取的考生按总分从高到低排序进行一次性投档,即所有考生排一个队列,高分者优先投档。每个考生投档时,根据考生所填报的院校顺序,投档到排序在前且有计划余额的院校;
平行志愿在一定程度上来说是可以降低填报志愿的风险,减少“高分低就“的现象,但这也同时导致“低分高就”的困难。
也就是说美术生不参加校考,通过平行志愿报考,存在文化成绩竞争压力大、可能掉档、无法充分发挥个人成绩优势等问题!
4.考生有更多种选择的可能性
同学们通过预估自己的联考专业成绩和文化成绩,可以大致分为以下四类:
专业强+文化强;
专业强+文化弱;
专业弱+文化强;
专业弱+文化弱;
以及专业、文化成绩都在中游水平的同学们,完全可以通过强化优势、避免弱势的方式,合理选择理想院校。
洄艺 · 艺术
扫描二维码获得更多信息
全国咨询热线
武汉店地址:武汉市武昌区积玉桥万达广场12号楼2108-2112
鄂州店地址:鄂州市滨湖东路7号(司徒小学对面)